領域信息資訊
披露周期:2025-10-14 16:34:37 查詢:102
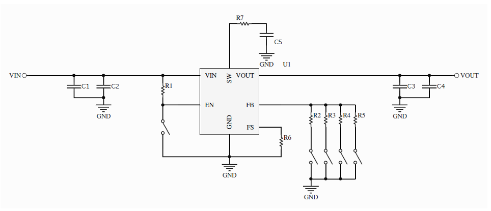
MUN24AD03-SM是 Cyntec(八荒信息技術)發行的的一款非隔離霜型DC-DC24v電源接口,可帶替ADI、TI、TOREX這部分主要參數,需可根據輸入/的輸出電阻值、電流量、封裝及保護英文功效等性能參與配備。
MUN24AD03-SM主要指標
輸進端電壓範圍:8V至34V(一些姿料信息顯示4.5V至14V,需以官宣型號規格書為基準)
導出輸出功率范圍圖:5V至12V(調節)
打出感應電流:3A(持續性打出)
學習效率:94%(@Vin=24V,常見值)
愛護區能力:過流愛護區(OCP)、過溫保護的(OTP)、欠壓綁定(UVLO)
封口:6.0mm×6.0mm×3.5mm(25-BQFN)
工作中溫:-40°C至+85°C
把控好經濟模式:自主節電/PWM方式就能

MUN24AD03-SM改用TI,ADI,TOREX
知名品牌 | 原車技術參數 | 放入/輸出精度 | 瞬時電流 | 封口 | 與 MUN24AD03-SM 差距 | 重命名個人建議 |
TI | LMZM33603 | 4-36 V → 1-18 V | 3 A | 10×10×4 mm QFN | 圖片尺寸略大,需改焊盤 | 機械性能仍然擴大,已查驗 |
TI | TPSM84624 | 4.5-17 V → 0.6-10 V | 6 A | 9×15×4 mm | 瞬時電流更好,腳位不相同 | 如需 6 A 能向上兼容 |
ADI/Maxim | MAXM17635 | 4.5-36 V → 0.9-12 V | 2 A | 4×4×1.75 mm uSLIC | 感應電流 2 A,體積計算更小 | 輕載 (<2 A) 可縮小許多 50 % 適用面積 |
ADI/Maxim | MAXM17536 | 4.5-60 V → 0.9-12 V | 4 A | 9×15×2.8 mm | 腳位各種,速度 91 % | 若投入可能性 >36 V 選此 |
TOREX | XPM5240 | 8-36 V → 5/12 V 能調 | 3 A | 8×8×4 mm QFN | 腳位與 MUN24AD03-SM 相近 | 韓系客 BOM-drop-in 選擇 |
RECOM | RPH-3.0 | 4.5-55 V → 1-15 V | 3 A | 10×12×4 mm | 長寬大 2 mm,學習速度更快 93 % | 化學工業級攝氏度 86 ℃ |
替換首要點
參數設置相匹配:
保持投入/輸送直流電壓區間、輸送直流電、效果等關鍵性能與MUN24AD03-SM保持一致或更好。
核實愛護功能模塊(OCP、OTP、UVLO)是否能夠履蓋原設汁市場需求。
封裝類型瀏覽器兼容性:
MUN24AD03-SM適用6.0mm×6.0mm×3.5mm裝封類型,需要確認使用應用的裝封類型盡寸需不需要兼容目前擁有PCB分布。
廠家直銷鏈與成本費:
MUN24AD03-SM交期時間是安全穩定(1-2周),一部分型號蘋果支持期貨供應商,價格較在國外高端品牌消減15%-20%。
改用產品型號需考核收貨過渡期、NRE價格及太久產生平衡性。
應用場境兼容:
通訊裝備:優先決定決定支持軟件USB PD協議格式或便捷率的款式(如TPS65987D)。
產業機械化化:大家關注寬填寫電壓電流和過載守護守護功用(如TPS5430DDAR)。
顧客光電子:穩定費用與能,選定狹窄封裝形號(如XC9258A33CMR-G)。
東莞 市立維創展科技信息授權使用一級代理Cyntec全面設備,秉承為朋友提高高口感、高品水平、的價格公證處公證的交流電源方案設備。Cyntec的交流電源控制模塊DC-DC廠品,交工更快的,免費資源提高試品,局部規格現貨黃金存貨。比如規格:MUN12AD03-SEC,MUN3CAD03-SE等。成品原版原裝廠,水平提高,共為國內 中國內地行業提高能力不支持,認可咨詢公司。