業內資訊新聞
公布日子:2019-01-24 14:32:08 瀏覽網頁:1679
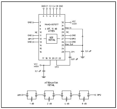
MACOM的MAAD-007083-000100是一種款GaAs FET 5四位數字衰減器,配有集合TTL驅動軟件器。步長為1.0 dB,總衰減標準為31 dB。該元器件應用32引腳FQFP-N面貼裝封口。隨著優質的接地線能力,該數子衰減器可可以提供依賴于6 GHz的效能。MAAD-007083-000100至關可用到規定要求精密度,轉速快,顯卡功耗過低和成本投入低的場所,。
品牌
型號
貨期
庫存
MACOM
MAAD-007083-000100
1周
200
如若您需要購MAAD-007083-000100,請點擊右側客服聯系我們!!!
結構圖
