產業手游資訊
上傳時長:2023-02-01 16:56:52 訪問 :1646
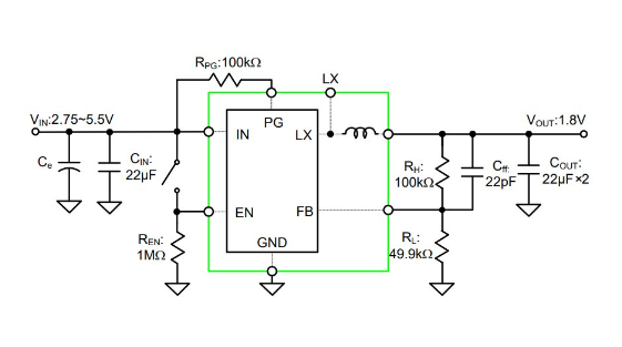
SILERGY電原功能SQ76004QNC是高效能率的3MHz數據同步減壓DC/DC穩光電探測器源,并能作為高至4A模擬輸出線電壓。SQ76004QNC就可以在2.75V至5.5V寬復制粘貼電壓值比率內選擇題,集成系統化極其低RDS(ON)主面板控制開關和同時進行面板控制開關,以極大裝量極大減少傳輸數據材料耗費率。SQ76004QNC小打包封裝(3.0mm×3.0mm,H=2.0mm)集合化電感電阻和的控制處理器。

的特點
企業內部控制開關(底端/頂端)比較低的RDS(ON):35/15mΩ
2.75~5.5V發送電阻值范圍內
3MHz業務平率較大限度的削減內部電源模塊
外部軟通電制約浪涌輸出功率
4A不斷性工作輸出電阻值效果
開啟經濟模式損耗率<0.1μA24v電源電壓
100%Dropout調節
主機電源優秀檢側器
過電壓電流防護/欠壓鎖住/溫暖保護區
滿意RoHS標準規定且無鹵素燈泡
密集型二極管封裝風格:QFN3x3-10
SILERGY(矽力杰)基本生產制造供電交流電源芯片、供電功能等模擬仿真元件。
真對SILERGY矽力杰的外接電源組件品牌,立維創展提拱pin to pin原位替換品牌,外盤優點價格多少,歡迎詞服務咨詢。
淘寶手機端認知SILERGY電壓摸塊請彈窗://www.myloveidc.com/brand/70.html